The physical wiring of the project is discribed below
USB for 5V power
PMS5003
DHT22
SCD30
ADS1115 I choose an external ADC as the Pico has a poor ADC
MQ-131 Wiring, POWER_MQ131 is connected to a output pin, AIN 0 is connected to the ADS1115
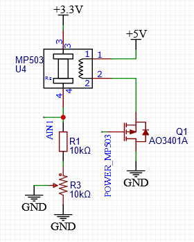
MP503 DOES NOT CURRENTLY WORK
Inspired by How To Mechatronics Air Quaility Monitor using the Arduino Pro Platform https://howtomechatronics.com/projects/diy-air-quality-monitor-pm2-5-co2-voc-ozone-temp-hum-arduino-meter/
MicroPython packages used






