A powerful expression builder that helps to compute simple and complex expressions. Supports constants, custom variables, functions, and allows to extend the default behavior.
- Average
- Next
- Prior
- Months count = 12
- Pi = 3.14159265
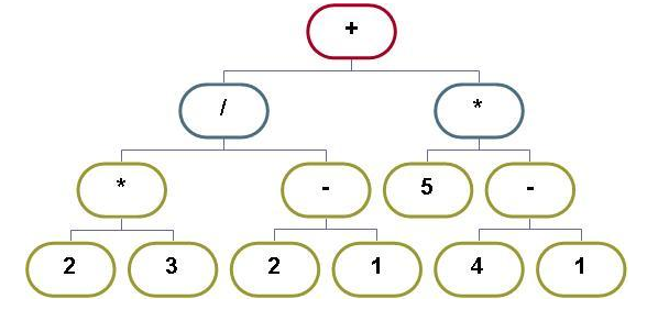
The shunting yard algorithm is a simple technique for parsing infix expressions containing binary operators of varying precedence. In general, the algorithm assigns to each operator its correct operands, taking into account the order of precedence.
2 * 3 / ( 2 - 1 ) + 5 * ( 4 - 1 )
<dependency>
<groupId>io.github.vlisianskii</groupId>
<artifactId>expression-builder</artifactId>
<version>${latest.version></version>
</dependency>More examples:
// create Shunting Yard algorithm to build expression
TokenAlgorithm<Integer, String> algorithm = new ShuntingYard<>();
SimpleExpression expression = new SimpleExpression(<name>, "2 * 3 / ( 2 - 1 ) + 5 * ( 4 - 1 )", algorithm);
// compute basic expression
Result<Integer, String> result = expression.calculate();
// Output
Result(value=21.0, name=<name>) // create a table
// 2020 2021
// A 3.0 1.0
// B 4.0 2.0
ValueTable<Integer, String> table = new SimpleTable();
table.addValue(2021, "B", 2.0);
table.addValue(2020, "A", 3.0);
table.addValue(2020, "B", 4.0);
table.addValue(2021, "A", 1.0);
// build simple expression
SimpleExpression expression = new SimpleExpression(<name>, "2 / (A + B)", algorithm);
// compute expression for 2020
Result<Integer, String> result = expression.calculate(table, 2020);
// Output
Result(x=2020, value=0.2857142857142857, name=<name>)// traverse column by column
table.traverse((x) -> {
Result<Integer, String> result = expression.calculate(table, x);
});
// Output
Result(x=2020, value=0.2857142857142857, name=<name>)
Result(x=2021, value=0.6666666666666666, name=<name>)// Function 'next' returns next value in the table based on current position
Function<Integer, String>[] functions = new Function[]{new NextFunction()};
SimpleExpression expression = new SimpleExpression(<name>, "A - next(B)", algorithm, functions);
table.traverse((x) -> {
Result<Integer, String> result = expression.calculate(table, x);
});
// Output
Result(x=2020, value=1.0, name=<name>)
Result(x=2021, value=null, name=<name>) // there is no 'next' value for current 2021 by X axis// create custom variables map
Map<String, Double> customVariable = newHashMap();
customVariable.put("X", 12.1);
SimpleExpression expression = new SimpleExpression(<name>, "(X - A)/B * 0.4", algorithm);
// add custom variables into compute engine
Result<Integer, String> result = expression.calculate(table, 2020, customVariable);
// Output
Result(x=2020, value=0.91, name=<name>)SimpleExpression expression = new SimpleExpression(<name>, "MONTHS_COUNT/Pi", algorithm);
Result<Integer, String> result = expression.calculate();
// Output
Result(value=3.819718638570153, name=<name>)Used to compute expressions for all values in the table. Traverses by X and Y axises
Function<Integer, String>[] functions = new Function[]{new PriorFunction()};
// compute engine replaces word "self" by current cell
TrickyExpression expression = new TrickyExpression(<name>, "prior(self)/self", algorithm, functions);
// traverse by X and Y
table.traverse((x, y) -> {
Result<Integer, String> result = expression.calculate(table, x, y);
});
// Output
Result(x=2020, y=A, value=3.0, name=<name>)
Result(x=2020, y=B, value=4.0, name=<name>)
Result(x=2021, y=A, value=3.0, name=<name>)
Result(x=2021, y=B, value=1.8181818181818181, name=<name>)