This repository was archived by the owner on Apr 16, 2025. It is now read-only.
-
Notifications
You must be signed in to change notification settings - Fork 0
Pusher
Mohamad Nour Chawich edited this page Apr 25, 2016
·
7 revisions
Wiki ▸ API Reference ▸ Notifications ▸ Pusher
Pusher helps Shoutit clients get real-time updates about various events.
| Environment | APP_KEY | Auth endpoint |
|---|---|---|
| Production | 86d676926d4afda44089 |
https://api.shoutit.com/v3/pusher/auth |
| Development | 7bee1e468fabb6287fc5 |
https://dev.api.shoutit.com/v3/pusher/auth |
| Local | d6a98f27e49289344791 |
http://api.shoutit.local/v3/pusher/auth |
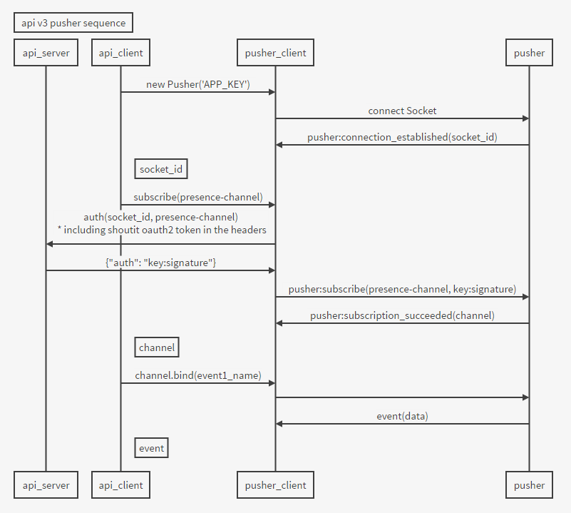
- api_client initiates the Pusher service using
APP_KEY - Pusher returns
socket_id - api_client subscribes to
presence-channel1 - pusher_client asks api_server to authorize the subscription.
- this call must include the Shoutit OAuth2 token in its headers. Check Pusher Libraries
- api_server authorizes the subscription
- pusher_clients completes the subscription
- Pusher returns a Channel object
- api_client binds Events of the channel object to callbacks
1: Check Pusher Channels and Events
