This is the repo for the HIDIOT hardware. It contains the following:
- HIDIOT Schematics and Board definitions for Eagle CAD
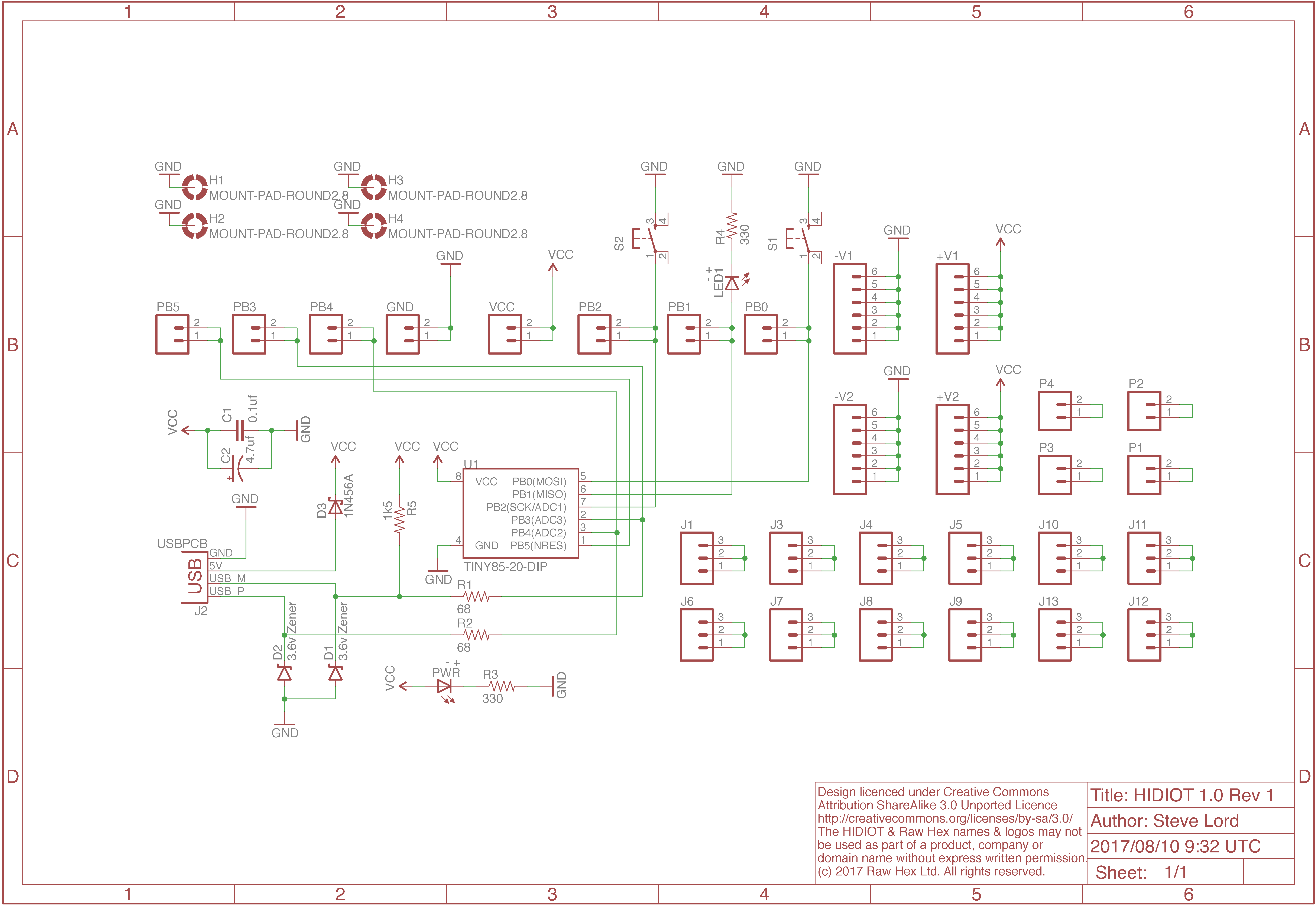
- HIDIOT Schematic in PNG format
- This README
The HIDIOT uses the Arduino IDE in either Trinket or Digispark compatible configuration with the appropriate software. Digispark is the preferred framework. Please see here for source code, including the V-USB library used for communication.
There's a couple of gotchas that you should be aware of depending on what you're using it for and what modifications you want to make. It's probably best to drop an email to pcb@hidiot.com where we can help you make sure your design both works properly and respects our trademarks.
If you're looking to make one for your own personal use, please do fill your boots (but let us know above so we can help).
If you want to create HIDIOTs for an event or a group, we're more than happy for you to do so providing you make your board substantially unique in some way, and you obviously can't use the terms HIDIOT or Raw Hex in your designor name without express written permission. If you want to use these terms, just write to us, and we'll have a chat.
If you're looking to create HIDIOTs commercially, then please make sure that your HIDIOT has a fundamental difference, and of course you can't use terms like HIDIOT or Raw Hex anywhere in your product's design or implementation. You'll also need to be careful about how you use our documentation, which is licenced separately. Talking to us up front will help avoid possible problems later on and we're happy to advise on how to do this correctly.
We do provide custom board designs and can provide licences and support for various forms of commercial use. Please contact us at support at rawhex dot com. We'd love to work with you!
There are several people we'd like to thank. All of these people helped, possibly without knowing it. Without these people the HIDIOT would not be possible. If you're not on the list and think you should be, drop us a line.
- Sammy Verity
- Dominic Spill
- Erik Kettenburg
- Saumil Shah
- Dhillon 'L33tdawg' Kannabhiran
- Pete Herzog
- Joe Fitzpatrick
- Don A. Bailey
- cpldcpu
- Jenna Fox
- ihsan Kehribar
- Objective Development Software GmBH
- All of our Kickstarter backers
