This repository contains smart contracts of BCShop.io - Ethereum-based marketplace for services and digital goods
Standard truffle folder structure.
- contracts\product - main folder for smart contracts of the current version;
- contracts\token - contracts of BCS token;
- contracts\shop - contracts for previous version of BCShop.io. Most of them are now deprecated;
- contracts\crowdsale - contracs for past crowdsale along with lockable token pools;
- contracts\common - general purpose smart contracts.
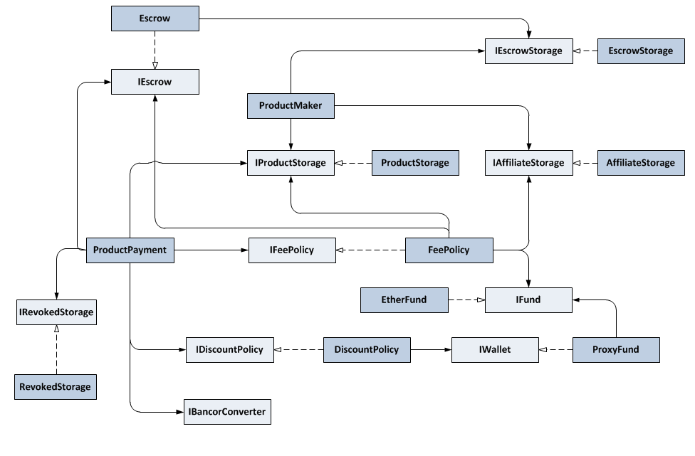
This figure shows contracts' relation. Light rectangles are interfaces, dark ones are implementations.
- ProductStorage - Storage of products (and services) data. Contains restricted access functions for manipulating the storage. IProductStorage - interface of storage functions.
- ProductMaker - Product's factory. Contains functions able to add or edit a product along with additional validation logic. Functions are accessible by end user.
- ProductPayment - Payment handler. Contains functions for making a payment for product, and manipulating the purchase. Uses IFeePolicy and IDiscountPolicy for getting cashback and fee discount information. Functions are accessible by end users.
- IDiscountPolicy - Cashback calculations and withdraw rules.
- DiscountPolicy - Calculates cashback based on customer's BCS tokens amount. Transfers cashback amount from the discount pool represented by IWallet interface.
- IFeePolicy - Fee calculation rules.
- FeePolicy - Calcultes merchant's fee and applies fee discount basing on merchant's BCS tokens amount. Transfers fee to the IFund contract.
- IFund - An abstraction of contract which is able to store Ether and divide it between several shareholders.
- EtherFund - Divides incoming Ether between discount pool and platform's profit pool.
- IWallet - Interface of contract able to store a currency (Ether or tokens) and withdraw it.
- ProxyFund - Proxy fund contract that has access to another IFund contract and can withdraw its share. In BCShop it represents the discount pool.
- AffiliateStorage - Storage for affiliate-related information. IAffiliateStorage - its interface.
- EscrowStorage - Storage for information about product-escrow relations and general information about escrows: fee, active or not, etc. IEscrowStorage - its interface.
- Escrow - Contract for end user interactions. Allows to register as escrow and change their own fees. IEscrow - its interface.
- RevokedStorage - stores purchases revoked by merchants along with escrow fee paid during the payment. IRevokedStorage - its interface
