Skip to content

Tenacious-3/Census-Income-Prediction

Repository files navigation

Adult Census Income Prediction

Here we have predicted salary of a person based on his/her age, race, education etc. It is a classification problem where salary output will be either <=$50k or >$50k.

Data is taken from Kaggle website https://www.kaggle.com/overload10/adult-census-dataset

Check the actual website here:

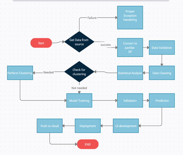
Architecture

image

About

No description, website, or topics provided.

Resources

Stars

Watchers

Forks

Releases

No releases published

Packages

 
 
 

Contributors