Skip to content

LDevin/LaneMarkings_TrafficSigns_Detection

Folders and files

NameName
Last commit message
Last commit date

Latest commit

 

History

13 Commits
 
 
 
 

Repository files navigation

LaneMarkings_TrafficSigns_Detection

##车道线和交通标志检测

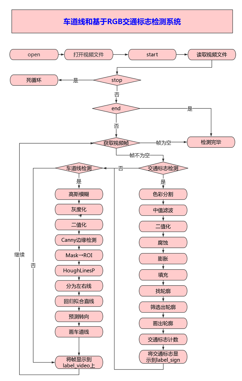
整体的工作流程图

系统检测效果

About

车道线和交通标志检测

Resources

Stars

Watchers

Forks

Releases

No releases published

Packages