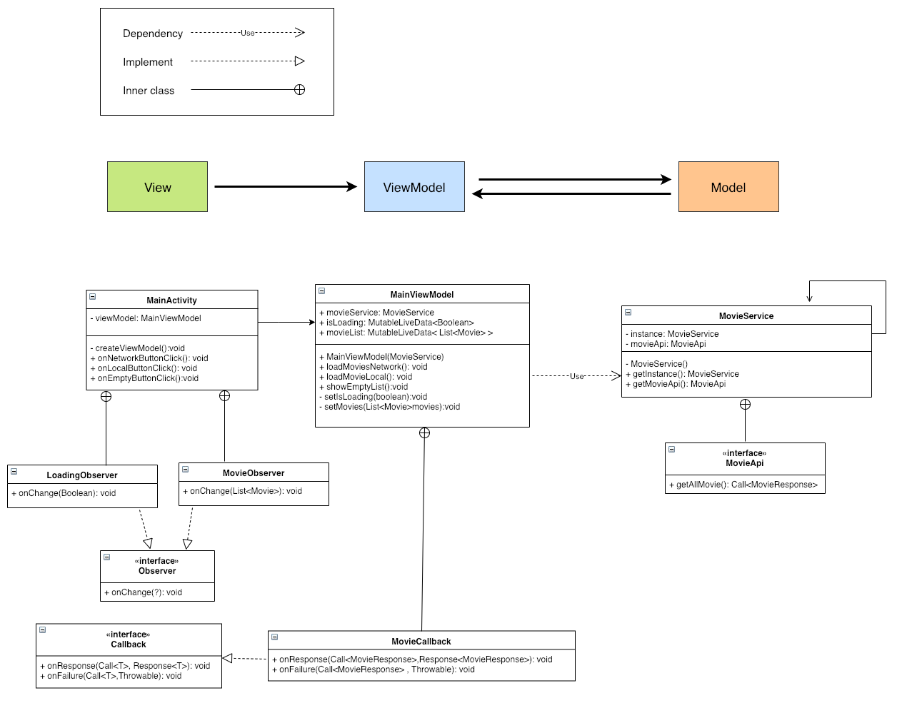
- data: It contains all the data accessing and manipulating components.
- ui: View classes along with their corresponding ViewModel.
- utils: Utility classes.
- LiveData
- ViewModel
Just make pull request. You are in!
Copyright (C) 2018 Ali Asadi
Licensed under the Apache License, Version 2.0 (the "License");
you may not use this file except in compliance with the License.
You may obtain a copy of the License at
http://www.apache.org/licenses/LICENSE-2.0
Unless required by applicable law or agreed to in writing, software
distributed under the License is distributed on an "AS IS" BASIS,
WITHOUT WARRANTIES OR CONDITIONS OF ANY KIND, either express or implied.
See the License for the specific language governing permissions and
limitations under the License.
