Skip to content

Latest commit

 

History

History
409 lines (238 loc) · 18.9 KB

File metadata and controls

409 lines (238 loc) · 18.9 KB

谷歌大会之后,有不少人咨询了我 Flutter 相关的问题,其中有不少是和面试相关的,如今一些招聘上也开始罗列 Flutter 相关要求,最后想了想还是写一期总结吧,也算是 Flutter 的阶段复习。

⚠️系统完整的学习是必须需要的,这里只能帮你总结一些知识点,更多的还请查阅 Dart/Flutter 官网。

本篇主要是知识点总结,如有疑问可点击各文章链接了解详情,或者查阅我 掘金专栏

Dart 部分

其实学习过 JavaScript 或者 Java/Kotlin 的人,在学习 Dart 上几乎是没什么难度的,Dart 综合了动态语言和静态语言的特性, 这里主要提供一些不一样,或者有意思的概念。

  • 1、Dart 属于是强类型语言 ,但可以用 var 来声明变量,Dart自推导出数据类型var 实际上是编译期的“语法糖”。dynamic 表示动态类型, 被编译后,实际是一个 object 类型,在编译期间不进行任何的类型检查,而是在运行期进行类型检查。

  • 2、Dartif 等语句只支持 bool 类型,switch 支持 String 类型。

  • 3、Dart数组和 List 是一样的。

  • 4、Dart 中,Runes 代表符号文字 , 是 UTF-32 编码的字符串, 用于如 Runes input = new Runes('\u{1f596} \u{1f44d}');

  • 5、Dart 支持闭包。

  • 6、Dart 中 number 类型分为 int 和 double ,没有 float 类型。

  • 7、Dart级联操作符 可以方便配置逻辑,如下代码:

event
  ..id = 1
  ..type = ""
  ..actor = "";
  • 8、赋值操作符

比较有意思的赋值操作符有:

AA ?? "999"  ///表示如果 AA 为空,返回999
AA ??= "999" ///表示如果 AA 为空,给 AA 设置成 999
AA ~/999 ///AA 对于 999 整除
  • 9、可选方法参数

Dart 方法可以设置 参数默认值指定名称

比如: getDetail(Sting userName, reposName, {branch = "master"}){} 方法,这里 branch 不设置的话,默认是 “master” 。参数类型 可以指定或者不指定。调用效果: getRepositoryDetailDao(“aaa", "bbbb", branch: "dev");

  • 10、作用域

Dart 没有关键词 publicprivate 等修饰符,_ 下横向直接代表 private ,但是有 @protected 注解 。

  • 11、构造方法

Dart 中的多构造方法,可以通过命名方法实现。

默认构造方法只能有一个,而通过 Model.empty() 方法可以创建一个空参数的类,其实方法名称随你喜欢,而变量初始化值时,只需要通过 this.name 在构造方法中指定即可:

class ModelA {
  String name;
  String tag;
  
  //默认构造方法,赋值给name和tag
  ModelA(this.name, this.tag);

  //返回一个空的ModelA
  ModelA.empty();
  
  //返回一个设置了name的ModelA
  ModelA.forName(this.name);
}
  • 12、getter setter 重写

Dart 中所有的基础类型、类等都继承 Object ,默认值是 NULL, 自带 gettersetter ,而如果是 final 或者 const 的话,那么它只有一个 getter 方法,Object 都支持 getter、setter 重写:

  @override
  Size get preferredSize {
    return Size.fromHeight(kTabHeight + indicatorWeight);
  }
  • 13、Assert(断言)

assert 只在检查模式有效,在开发过程中, assert(unicorn == null); 只有条件为真才正常,否则直接抛出异常,一般用在开发过程中,某些地方不应该出现什么状态的判断。

  • 14、重写运算符,如下所示重载 operator 后对类进行 +/- 操作。
class Vector {
  final int x, y;

  Vector(this.x, this.y);

  Vector operator +(Vector v) => Vector(x + v.x, y + v.y);
  Vector operator -(Vector v) => Vector(x - v.x, y - v.y);
  
  ···
}

void main() {
  final v = Vector(2, 3);
  final w = Vector(2, 2);

  assert(v + w == Vector(4, 5));
  assert(v - w == Vector(0, 1));
}

支持重载的操作符 :

  • 类、接口、继承

Dart 中没有接口,类都可以作为接口,把某个类当做接口实现时,只需要使用 implements ,然后复写父类方法即可。

Dart 中支持 mixins ,按照出现顺序应该为 extendsmixinsimplements

  • Zone

Dart 中可通过 Zone 表示指定代码执行的环境,类似一个沙盒概念,在 FlutterC++ 运行 Dart 也是在 _runMainZoned 内执行 runZoned 方法启动,而我们也可以通过 Zone ,在运行环境内捕获全局异常等信息:

  runZoned(() {
    runApp(FlutterReduxApp());
  }, onError: (Object obj, StackTrace stack) {
    print(obj);
    print(stack);
  });

同时你可以给 runZoned 注册方法,在需要时执行回调,如下代码所示,这样的在一个 Zone 内任何地方,只要能获取 onData 这个 ZoneUnaryCallback,就都可以调用到 handleData

///最终需要处理的地方
handleData(result) {
  print("VVVVVVVVVVVVVVVVVVVVVVVVVVV");
  print(result);
}

///返回得到一个 ZoneUnaryCallback 
var onData = Zone.current.registerUnaryCallback<dynamic, int>(handleData);

///执行 ZoneUnaryCallback 返回数据
Zone.current.runUnary(onData, 2);

异步逻辑可以通过 scheduleMicrotask 可以插入异步执行方法:

Zone.current.scheduleMicrotask((){
  //todo something
});

更多可参看 :《Flutter完整开发实战详解(十一、全面深入理解Stream)》

  • Future

Future 简单了说就是对 Zone 的封装使用。

比如 Future.microtask 中主要是执行了 ZonescheduleMicrotask ,而 result._complete 最后调用的是 _zone.runUnary 等等。

  factory Future.microtask(FutureOr<T> computation()) {
    _Future<T> result = new _Future<T>();
    scheduleMicrotask(() {
      try {
        result._complete(computation());
      } catch (e, s) {
        _completeWithErrorCallback(result, e, s);
      }
    });
    return result;
  }

Dart 中可通过 async/await 或者 Future 定义异步操作,而事实上 async/await 也只是语法糖,最终还是通过编译器转为 Future

有兴趣看这里 :

generators

code_generator.dart

Flutter完整开发实战详解(十一、全面深入理解Stream)

  • Stream

Stream 也是有对Zone 的另外一种封装使用。

Dart 中另外一种异步操作, async* / yield 或者 Stream 可定义 Stream 异步, async* / yield 也只是语法糖,最终还是通过编译器转为 Stream Stream 还支持同步操作。

1)、Stream 中主要有 StreamStreamControllerStreamSinkStreamSubscription 四个关键对象,大致可以总结为:

  • StreamController :如类名描述,用于整个 Stream 过程的控制,提供各类接口用于创建各种事件流。

  • StreamSink :一般作为事件的入口,提供如 addaddStream 等。

  • Stream :事件源本身,一般可用于监听事件或者对事件进行转换,如 listenwhere

  • StreamSubscription :事件订阅后的对象,表面上用于管理订阅过等各类操作,如 cacenlpause ,同时在内部也是事件的中转关键。

2)、一般通过 StreamController 创建 Stream;通过 StreamSink 添加事件;通过 Stream 监听事件;通过 StreamSubscription 管理订阅。

3)、Stream 中支持各种变化,比如mapexpandwheretake 等操作,同时支持转换为 Future

更多可参看 :《Flutter完整开发实战详解(十一、全面深入理解Stream)》

Flutter 部分

Flutter 和 React Native 不同主要在于 Flutter UI是直接通过 skia 渲染的 ,而 React Native 是将 js 中的控件转化为原生控件,通过原生去渲染的 ,相关更多可查看:《移动端跨平台开发的深度解析》

  • Flutter 中存在 WidgetElementRenderObjectLayer 四棵树,其中 WidgetElement 是多对一的关系

  • Element 中持有WidgetRenderObject , 而 ElementRenderObject 是一一对应的关系

  • RenderObjectisRepaintBoundarytrue 时,那么个区域形成一个 Layer,所以不是每个 RenderObject 都具有 Layer 的,因为这受 isRepaintBoundary 的影响。

更多相关可查阅 《Flutter完整开发实战详解(九、 深入绘制原理)》

  • Flutter 中 Widget 不可变,每次保持在一帧,如果发生改变是通过 State 实现跨帧状态保存,而真实完成布局和绘制数组的是 RenderObject Element 充当两者的桥梁, State 就是保存在 Element 中。

  • Flutter 中的 BuildContext 只是接口,而 Element 实现了它。

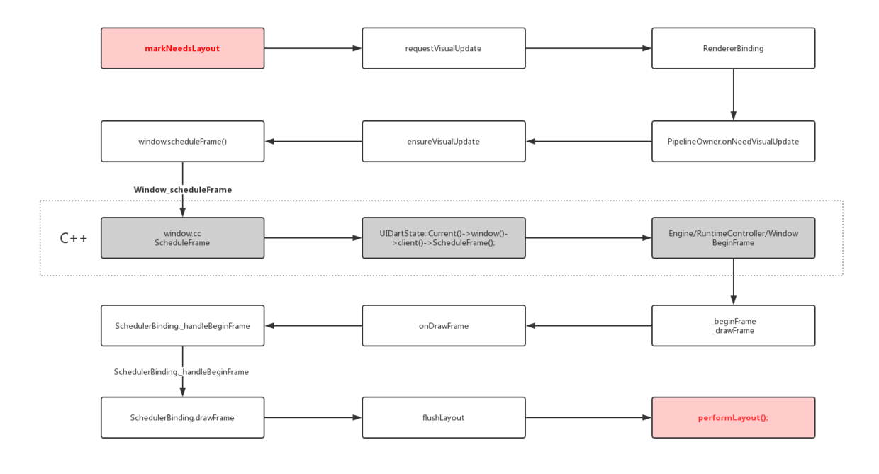
  • Flutter 中 setState 其实是调用了 markNeedsBuild ,该方法内部标记此Element Dirty ,然后在下一帧 WidgetsBinding.drawFrame 才会被绘制,这可以看出 setState 并不是立即生效的。

  • Flutter 中 RenderObjectattch/layout 之后会通过 markNeedsPaint(); 使得页面重绘,流程大概如下:

通过isRepaintBoundary 往上确定了更新区域,通过 requestVisualUpdate 方法触发更新往下绘制。

  • 正常情况 RenderObject 的布局相关方法调用顺序是 : layout -> performResize -> performLayout -> markNeedsPaint , 但是用户一般不会直接调用 layout,而是通过 markNeedsLayout ,具体流程如下:

  • Flutter 中一般 json 数据从 String 转为 Object 的过程中都需要先经过 Map 类型。

  • Flutter 中 InheritedWidget 一般用于状态共享,如ThemeLocalizationsMediaQuery 等,都是通过它实现共享状态,这样我们可以通过 context 去获取共享的状态,比如 ThemeData theme = Theme.of(context);

ElementinheritFromWidgetOfExactType 方法实现里,有一个 Map<Type, InheritedElement> _inheritedWidgets 的对象。

_inheritedWidgets 一般情况下是空的,只有当父控件是 InheritedWidget 或者本身是 InheritedWidgets 时才会有被初始化,而当父控件是 InheritedWidget 时,这个 Map 会被一级一级往下传递与合并 。

所以当我们通过 context 调用 inheritFromWidgetOfExactType 时,就可以往上查找到父控件的 Widget

  • Flutter 中默认主要通过 runtimeTypekey 判断更新:
static bool canUpdate(Widget oldWidget, Widget newWidget) {
    return oldWidget.runtimeType == newWidget.runtimeType
        && oldWidget.key == newWidget.key;
  }
}

Flutter 中的生命周期

  • initState() 表示当前 State 将和一个 BuildContext 产生关联,但是此时BuildContext 没有完全装载完成,如果你需要在该方法中获取 BuildContext ,可以 new Future.delayed(const Duration(seconds: 0, (){//context}); 一下。

  • didChangeDependencies()initState() 之后调用,当 State 对象的依赖关系发生变化时,该方法被调用,初始化时也会调用。

  • deactivate()State 被暂时从视图树中移除时,会调用这个方法,同时页面切换时,也会调用。

  • dispose() Widget 销毁了,在调用这个方法之前,总会先调用 deactivate()。

  • didUpdateWidgewidget 状态发生变化时,会调用。


  • 通过 StreamBuilderFutureBuilder 我们可以快速使用 StreamFuture 快速构建我们的异步控件: 《Flutter完整开发实战详解(十一、全面深入理解Stream)》

  • Flutter 中 runApp 启动入口其实是一个 WidgetsFlutterBinding ,它主要是通过 BindingBase 的子类 GestureBindingServicesBindingSchedulerBindingPaintingBindingSemanticsBindingRendererBindingWidgetsBinding 等,通过 mixins 的组合而成的。

  • Flutter 中的 Dart 的线程是以事件循环和消息队列的形式存在,包含两个任务队列,一个是 microtask 内部队列,一个是 event 外部队列,而 microtask 的优先级又高于 event 。

因为 microtask 的优先级又高于 event, 同时会阻塞event 队列,所以如果 microtask 太多就可能会对触摸、绘制等外部事件造成阻塞卡顿哦。

  • Flutter 中存在四大线程,分别为 UI RunnerGPU RunnerIO RunnerPlatform Runner (原生主线程) ,同时在 Flutter 中可以通过 isolate 或者 compute 执行真正的跨线程异步操作。

PlatformView

Flutter 中通过 PlatformView 可以嵌套原生 ViewFlutter UI 中,这里面其实是使用了 Presentation + VirtualDisplay + Surface 等实现的,大致原理就是:

使用了类似副屏显示的技术,VirtualDisplay 类代表一个虚拟显示器,调用 DisplayManagercreateVirtualDisplay() 方法,将虚拟显示器的内容渲染在一个 Surface 控件上,然后将 Surface 的 id 通知给 Dart,让 engine 绘制时,在内存中找到对应的 Surface 画面内存数据,然后绘制出来。em... 实时控件截图渲染显示技术。


  • Flutter 的 Debug 下是 JIT 模式,release下是AOT模式。

  • Flutter 中可以通过 mixins AutomaticKeepAliveClientMixin ,然后重写 wantKeepAlive 保持住页面,记得在被保持住的页面 build 中调用 super.build 。(因为 mixins 特性)。

  • Flutter 手势事件主要是通过竞技判断的:

主要有 hitTest 把所有需要处理的控件对应的 RenderObject , 从 childparent 全部组合成列表,从最里面一直添加到最外层。

然后从队列头的 child 开始 for 循环执行 handleEvent 方法,执行 handleEvent 的过程不会被拦截打断。

一般情况下 Down 事件不会决出胜利者,大部分时候是在 MOVE 或者 UP 的时候才会决出胜利者。

竞技场关闭时只有一个的就直接胜出响应,没有胜利者就拿排在队列第一个强制胜利响应。

同时还有 didExceedDeadline 处理按住时的 Down 事件额外处理,同时手势处理一般在 GestureRecognizer 的子类进行。

更多详细请查看:《Flutter完整开发实战详解(十三、全面深入触摸和滑动原理)》

Platform Channel

Flutter 中可以通过 Platform Channel 让 Dart 代码和原生代码通信的:

  • BasicMessageChannel :用于传递字符串和半结构化的信息。
  • MethodChannel :用于传递方法调用(method invocation)。
  • EventChanne l: 用于数据流(event streams)的通信。

同时 Platform Channel 并非是线程安全的 ,更多详细可查阅闲鱼技术的 《深入理解Flutter Platform Channel》

其中基础数据类型映射如下:


Android 启动页

Android 中 Flutter 默认启动时会在 FlutterActivityDelegate.java 中读取 AndroidManifset.xml 内 meta-data 标签,其中 io.flutter.app.android.SplashScreenUntilFirstFrame 标志位如果为 ture ,就会启动 Splash 画面效果(类似IOS的启动页面)。

启动时原生代码会读取 android.R.attr.windowBackground 得到指定的 Drawable , 用于显示启动闪屏效果,之后并且通过 flutterView.addFirstFrameListener,在onFirstFrame 中移除闪屏。

好了,暂时都这里了,有问题修改会或则补充的,后面再加上。

资源推荐

完整开源项目推荐:
文章

《Flutter完整开发实战详解(一、Dart语言和Flutter基础)》

《Flutter完整开发实战详解(二、 快速开发实战篇)》

《Flutter完整开发实战详解(三、 打包与填坑篇)》

《Flutter完整开发实战详解(四、Redux、主题、国际化)》

《Flutter完整开发实战详解(五、 深入探索)》

《Flutter完整开发实战详解(六、 深入Widget原理)》

《Flutter完整开发实战详解(七、 深入布局原理)》

《Flutter完整开发实战详解(八、 实用技巧与填坑)》

《Flutter完整开发实战详解(九、 深入绘制原理)》

《Flutter完整开发实战详解(十、 深入图片加载流程)》

《Flutter完整开发实战详解(十一、全面深入理解Stream)》

《Flutter完整开发实战详解(十二、全面深入理解状态管理设计)》

《Flutter完整开发实战详解(十三、全面深入触摸和滑动原理)》

《跨平台项目开源项目推荐》

《移动端跨平台开发的深度解析》

我们还会再见吗?